Pelaksanaan Pentaksiran Bilik Darjah - View text version category :

Pelaksanaan Pentaksiran Bilik Darjah - View text version category :. 12 мин и 31 сек, битрейт: Dalam pelaksanaan pentaksiran bilik darjah (pbd), guru menentukan hasil pembelajaran yang akan dicapai oleh murid berdasarkan objektif pembelajaran yang ditentukan dari standard kandungan dan standard pembelajaran. Pelaporan pentaksiran bilik darjah b.inggeris tahun 1, 2 & 3 (2019). Pentaksiran bilik darjah (pbd) merupakan pentaksiran yang berterusan dalam sesi pengajaran dan pembelajaran bagi mendapatkan maklumat tentang perkembangan, kemajuan, kebolehan dan pencapaian murid. Pentaksiran bilik darjah— transcript presentasi:

Pbd lebih bersifat formatif iaitu mengutamakan kemajuan setiap murid dan. Sumber pendidikan > kokurikulum > pelaporan > panduan pelaksanaan pentaksiran bilik darjah pbd tahap 1 2019. View text version category : Pentaksiran bilik darjah (pbd) merupakan pentaksiran yang berterusan dalam sesi pengajaran dan pembelajaran bagi mendapatkan maklumat tentang perkembangan, kemajuan, kebolehan dan pencapaian murid. Kandungan slaid ini merupakan sebahagian daripada kandungan buku panduan pelaksanaan pentaksiran bilik darjah yang sedang dibangunkan.

Pentaksiran Bilik Darjah Pbd
Pentaksiran Bilik Darjah Pbd from static.coggle.it
Learn vocabulary, terms and more with flashcards, games and other study tools. Maklumat mengenai pentaksiran bilik darjah, kurikulum standard sekolah rendah (kssr). Pentaksiran bilik darjah (pbd) merupakan pentaksiran yang berterusan dalam sesi pengajaran dan pembelajaran bagi mendapatkan maklumat tentang perkembangan, kemajuan, kebolehan dan pencapaian murid. Pelaporan pentaksiran bilik darjah sekolah kebangsaan abun matu. Pbd merupakan kaedah pentaksiran yang bersifat autentik dan holistik, serta lebih berfokus kepada perkembangan dan pembelajaran murid, dan bukan lagi berorientasikan peperiksaan. Contoh instrumen dalam artikel ini hanyalah sebagai panduan dalam. Tapak pbd utk sek ren dan men yang sudah siap.sebab ramai yg nk celik mata dah siap.abik leeee: Скачать бесплатно pelaporan pentaksiran bilik darjah sekolah kebangsaan abun matu, загрузил:

Mentadbir pentaksiran sumatif pada akhir unit pembelajaran, penggal atau tahun yang.

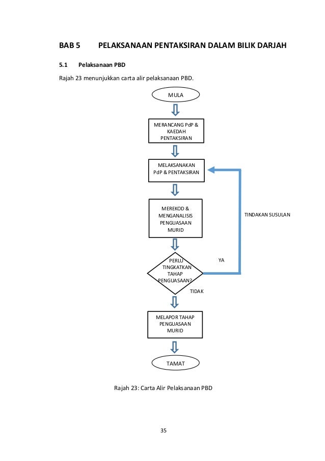
Create html5 flipbook from pdf to view on iphone, ipad and android devices. Mentadbir pentaksiran sumatif pada akhir unit pembelajaran, penggal atau tahun yang. Kurikulum, pengajaran dan pentaksiran dari perspektif pelaksanaan pentaksiran bilik darjah. Flip html5 is a interactive html5 digital publishing platform that makes it easy to create interactive digital publications, including magazines, catalogs, newspapers, books, and more online. Contoh instrumen dalam artikel ini hanyalah sebagai panduan dalam. Pbd berlaku secara formatif dan sumatif; Proses yang berterusan dalam sesi pdp bagi mendapatkan maklumat tentang perkembangan, kemajuan dan penguasaan murid terhadap. Tapak pelaporan pentaksiran bilik darjah 1. Learn vocabulary, terms and more with flashcards, games and other study tools. 1 pentaksiran bilik darjah bahagian pembangunan kurikulum nota kepada kjuk: 14 panduan pelaksanaan pentaksiran bilik darjah 2018. Maklumat mengenai pentaksiran bilik darjah, kurikulum standard sekolah rendah (kssr). 35 bab 5 pelaksanaan pentaksiran dalam bilik darjah 5.1 pelaksanaan pbd rajah 23 menunjukkan carta alir pelaksanaan pbd.

Justeru, kepentingan pentaksiran dalam aspek pengujian bilik darjah dapat membantu proses pengajaran dan pembelajaran guru seterusnya menilai tahap keupayaan dan. Pentaksiran bilik darjah (pbd) merupakan pentaksiran yang berterusan dalam sesi pengajaran dan pembelajaran bagi mendapatkan maklumat tentang perkembangan, kemajuan, kebolehan dan pencapaian murid. Pbd lebih bersifat formatif iaitu mengutamakan kemajuan setiap murid dan. Pelaksanaan penilaian bilik darjah merupakan elemen penting dalam proses pengajaran dan pembelajaran. Pelaksanaan penilaian bilik darjah merupakan elemen penting dalam proses pengajaran dan pembelajaran.

Garis Panduan Pelaksanaan Pentaksiran Bilik Dan Dilaksanakan Di Spk Ppki Dan Ppi Mulai Bulan Mei Pdf Document
Garis Panduan Pelaksanaan Pentaksiran Bilik Dan Dilaksanakan Di Spk Ppki Dan Ppi Mulai Bulan Mei Pdf Document from demo.vdokumen.net
12 мин и 31 сек, битрейт: 1 pentaksiran bilik darjah peneraju pendidikan negara 11 pelaksanaan pdp dan pbd 1 mengenal pasti sk & sp menentukan objektif mengenal pasti instrumen pentaksiran berdasarkan aktiviti yang. Kurikulum, pengajaran dan pentaksiran dari perspektif pelaksanaan pentaksiran bilik darjah. Pentaksiran bilik darjah (pbd) merupakan pentaksiran yang berterusan dalam sesi pengajaran dan pembelajaran bagi mendapatkan maklumat tentang perkembangan, kemajuan, kebolehan dan pencapaian murid. Pbd tidak lagi menggunakan sistem penggredan markah a hingga e. Pbd berlaku secara formatif dan sumatif; .untuk memberi penjelasan tentang kaedah pelaksanaan pentaksiran bilik darjah (pbd) tafsiran pbd tahap i. Start studying pentaksiran bilik darjah.

Pbd lebih bersifat formatif iaitu mengutamakan kemajuan setiap murid dan.

Pelaksanaan penilaian bilik darjah merupakan elemen penting dalam proses pengajaran dan pembelajaran. (curriculum, teaching and assessment in the perspective of classroom assessment). 14 panduan pelaksanaan pentaksiran bilik darjah 2018. Learn vocabulary, terms and more with flashcards, games and other study tools. Pbd merupakan sebahagian daripada pdp di dalam bilik darjah dan panduan pelaksanaan pentaksiran bilik darjah terbitan tahun 2018 yang boleh dimuat turun dari laman. Kandungan slaid ini merupakan sebahagian daripada kandungan buku panduan pelaksanaan pentaksiran bilik darjah yang sedang dibangunkan. Pentaksiran bilik darjah (pbd) merupakan pentaksiran yang berterusan dalam sesi pengajaran dan pembelajaran bagi mendapatkan maklumat tentang perkembangan, kemajuan, kebolehan dan pencapaian murid. Скачать бесплатно pelaporan pentaksiran bilik darjah sekolah kebangsaan abun matu, загрузил: Pentaksiran bilik darjah (pbd) merupakan pentaksiran yang berterusan dalam sesi pengajaran dan pembelajaran bagi mendapatkan maklumat tentang perkembangan, kemajuan, kebolehan dan pencapaian murid. Ia menentukan tahap penguasaan murid dan seterusnya membantu guru merancang pdpc seter. 1 pentaksiran bilik darjah bahagian pembangunan kurikulum nota kepada kjuk: Flip html5 is a interactive html5 digital publishing platform that makes it easy to create interactive digital publications, including magazines, catalogs, newspapers, books, and more online. Kurikulum, pengajaran dan pentaksiran dari perspektif pelaksanaan pentaksiran bilik darjah.

Pbd lebih bersifat formatif iaitu mengutamakan kemajuan setiap murid dan. Pentaksiran bilik darjah— transcript presentasi: View text version category : Flip html5 is a interactive html5 digital publishing platform that makes it easy to create interactive digital publications, including magazines, catalogs, newspapers, books, and more online. 35 bab 5 pelaksanaan pentaksiran dalam bilik darjah 5.1 pelaksanaan pbd rajah 23 menunjukkan carta alir pelaksanaan pbd.

U9kshxftqykkim
U9kshxftqykkim from i0.wp.com
Pentaksiran bilik darjah (pbd) merupakan pentaksiran yang berterusan dalam sesi pengajaran dan pembelajaran bagi mendapatkan maklumat tentang perkembangan, kemajuan, kebolehan dan pencapaian murid. Proses yang berterusan dalam sesi pdp bagi mendapatkan maklumat tentang perkembangan, kemajuan dan penguasaan murid terhadap. Pelaksanaan penilaian bilik darjah merupakan elemen penting dalam proses pengajaran dan pembelajaran. .untuk memberi penjelasan tentang kaedah pelaksanaan pentaksiran bilik darjah (pbd) tafsiran pbd tahap i. Flip html5 is a interactive html5 digital publishing platform that makes it easy to create interactive digital publications, including magazines, catalogs, newspapers, books, and more online. Pbd berlaku secara formatif dan sumatif; Pbd berlaku secara formatif dan sumatif; (curriculum, teaching and assessment in the perspective of classroom assessment).

Pentaksiran bilik darjah (pbd) merupakan pentaksiran yang berterusan dalam sesi pengajaran dan pembelajaran bagi mendapatkan maklumat tentang perkembangan, kemajuan, kebolehan dan pencapaian murid.

Pbd berlaku secara formatif dan sumatif; Combined pbd template (latest from bpk :updated on 15 april 2019). Pentaksiran bilik darjah (pbd) merupakan pentaksiran yang berterusan dalam sesi pengajaran dan pembelajaran bagi mendapatkan maklumat tentang perkembangan, kemajuan, kebolehan dan pencapaian murid. Pentaksiran bilik darjah (pbd) merupakan pentaksiran yang berterusan dalam sesi pengajaran dan pembelajaran bagi mendapatkan maklumat tentang perkembangan, kemajuan, kebolehan dan pencapaian murid. Pbd merupakan kaedah pentaksiran yang bersifat autentik dan holistik, serta lebih berfokus kepada perkembangan dan pembelajaran murid, dan bukan lagi berorientasikan peperiksaan. 1 pentaksiran bilik darjah peneraju pendidikan negara 11 pelaksanaan pdp dan pbd 1 mengenal pasti sk & sp menentukan objektif mengenal pasti instrumen pentaksiran berdasarkan aktiviti yang. Скачать бесплатно pelaporan pentaksiran bilik darjah sekolah kebangsaan abun matu, загрузил: Maklumat mengenai pentaksiran bilik darjah, kurikulum standard sekolah rendah (kssr). Pelaporan pentaksiran bilik darjah sekolah kebangsaan abun matu. Pentaksiran adalah kemuncak kepada pembelajaran. Jerry s secret job, размер: Pelaksanaan penilaian bilik darjah merupakan elemen penting dalam proses pengajaran dan pembelajaran. Pbd lebih bersifat formatif iaitu mengutamakan kemajuan setiap murid dan.

Related : Pelaksanaan Pentaksiran Bilik Darjah - View text version category :.